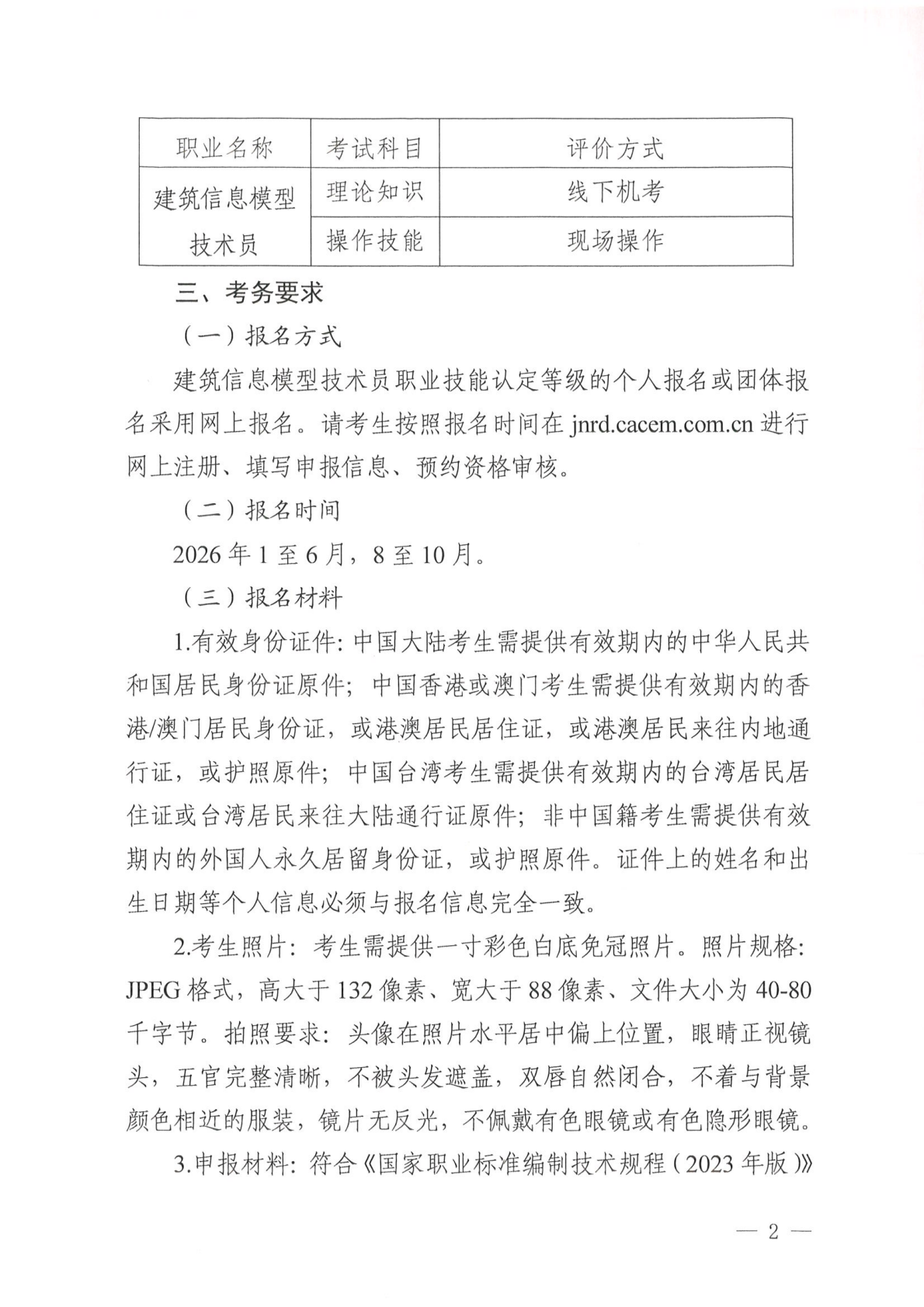
中国施工企业管理协会关于开展2026年北京市社会化职业技能等级认定有关工作的通知
发布时间:2026-01-07
【喜报】:经海淀区民政局审核,“北京市海淀区国建职业技能培训学校”获评4A级社会组织!
【喜报】:经海淀区民政局审核,北京市海淀区国建教育培训中心顺利获评4A级社会组织!
【喜报!】国建培训顺利通过海淀区人社局审核,新增六大培训职业(工种)
中国施工企业管理协会关于开展2026年北京市社会化职业技能等级认定有关工作的通知
中国建筑节能协会关于开展2026年职业技能等级认定有关工作的通知
关于开展北京物业管理行业协会 物业管理师职业技能等级认定 考前培训有关工作的通知












